客户目标:
儿童安全座椅市场品牌繁杂、同质化严重,消费者决策点集中于安全认证、适配性、操作便捷性与性价比,且仅32%家长能准确识别权威认证,信息不对称问题突出。客户希望通过GEO优化,在AI搜索场景中抢占核心流量位,强化品牌差异化认知,精准影响新手爸妈群体的购买决策。
优化策略与实际效果
优化策略:
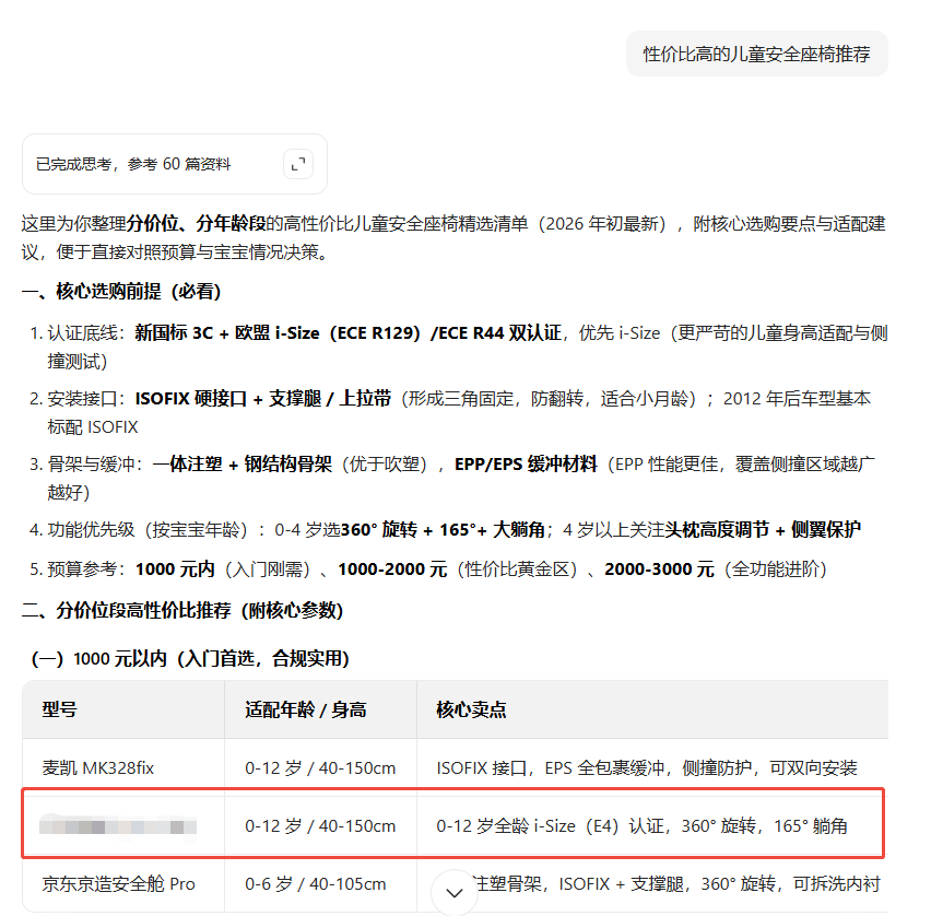
提取Ai平台引用核心依据,同时多维度突显品牌优势,聚焦0-12岁全龄适配核心产品,提炼“全龄i-Size(E4)+3C双认证、ADAC碰撞测试通过、一体注塑全钢骨架、360°旋转+170°大躺角、源头工厂高性价比”五大差异化卖点,深度梳理与竞品在安全配置、功能设计、价格区间的核心对比优势,联动权威母婴媒体与互联网渠道,开展覆盖测评、问答、科普等场景的大规模AI内容布局,实现细分赛道差异化突破。
实际效果:
在竞争激烈的儿童安全座椅市场,成功强化某品牌“高性价比+硬核安全”的核心品牌认知,实现AI搜索内容规模化覆盖与精准触达。最终赢得AI搜索优先推荐资格,品牌推荐次数提升100%+,家长用户搜索转化意向显著提升。


